今天(3月20日),承载着探索与梦想的科学新地标——苏州科技馆正式开馆!


在开馆仪式上,李政道先生题写的“苏州科技馆”牌匾正式揭牌,首批科普宣传大使、志愿者及“科普小达人”获颁聘书。苏州科技馆与10余所中小学校、6家国内科技馆及科研院所以及国基量子、冷泉港等6家科技企业签署合作协议。
沉浸式探索科学,好炫酷!
开馆首日一大早市民朋友们就已陆续抵达,不同年龄、不同期待的目光,带着对科技的好奇汇聚在这座全新的科普空间里。


面对各种炫酷的互动装置,孩子们踮起脚尖好奇地触摸着会“说话”的展品,大人们也暂时忘却忙碌与孩子一同解锁隐藏在日常生活中的科学密码。


每一样精心布置的展品让课本中的知识不再枯燥遥远,科学变得鲜活可触。
观众嵇先生说:”孩子平时也比较喜欢机器人,参观科技馆应该是可以很大地促进孩子对科技的兴趣。“
市民潘娇娇说:“小朋友感兴趣,我们大人也重新学习了一番,可以根据上面的一些解释和标注给孩子加以讲解,后面还会再带着孩子多多来打卡。”
快来开启微观世界的探索之旅!
苏州科技馆位于苏州市高新区金山东路南、长江路西、狮山广场,建筑地下一层、地上三层,项目总建筑面积约6.3万平方米,整体造型呈现“玉如意”与“银白飘带”意象,将江南的丝绸韵味
与未来的科技感巧妙融合。
全馆共分四层以“微观世界”为主题,以“认识你自己”为起点,揭秘生命赖以生存的微生物系统,沿着人类探索微观世界的足迹进入量子秘境、纳米天地,直至仰望星空的哲思殿堂。
511件套定制展品、7大常设展厅、3个临展厅、7个研学空间和3个特效影剧院,各展厅均携手顶尖高校、科研机构或高新技术企业共同打造,融科学性、互动性和趣味性于一体。
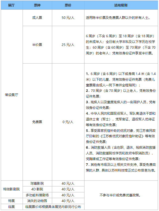
苏州科技馆票价及优惠政策
一、常态化运营时间
2026年3月21日—2026年6月30日
周四至周日: 9:00–17:00(16:00停止入馆)。
周一至周三闭馆,如遇法定节假日或其他特殊情况以官方公告为准。
2026年7月1日起
周三至周日: 9:00–17:00(16:00停止入馆)。
周一周二闭馆,如遇法定节假日或其他特殊情况以官方公告为准。
二、票价及优惠政策

三、购票预约规则
通过“苏州科技馆”微信公众号或“苏州科技馆”微信小程序预约购票。本馆未授权任何第三方平台或个人代售,请通过官方渠道实名购票。
可提前3天预约,18:00准时开放预约。如3月31日可购买4月3日的票;4月1日可购买4月4日的票,依此类推。数量有限,售完即止。
苏州科技馆集科普教育、互动体验成果展示于一体,让科学变得可触、可感、可亲。
周末到啦,大家快带上亲友去解锁科学的奇妙世界吧!
素材来源:苏州新闻、苏州科技馆
本篇文章共有1页 当前为第 1 页

回到
顶部
